Developer Guide
- Acknowledgements
- Setting up, getting started
- Design
- Implementation
- Documentation, logging, testing, configuration, dev-ops
- Appendix: Requirements
- Appendix: Instructions for manual testing
Acknowledgements
- {list here sources of all reused/adapted ideas, code, documentation, and third-party libraries – include links to the original source as well}
Setting up, getting started
Refer to the guide Setting up and getting started.
Design
.puml files used to create diagrams are in this document docs/diagrams folder. Refer to the PlantUML Tutorial at se-edu/guides to learn how to create and edit diagrams.
Architecture

The Architecture Diagram given above explains the high-level design of the App.
Given below is a quick overview of main components and how they interact with each other.
Main components of the architecture
Main (consisting of classes Main and MainApp) is in charge of the app launch and shut down.
- At app launch, it initializes the other components in the correct sequence, and connects them up with each other.
- At shut down, it shuts down the other components and invokes cleanup methods where necessary.
The bulk of the app’s work is done by the following four components:
-
UI: The UI of the App. -
Logic: The command executor. -
Model: Holds the data of the App in memory. -
Storage: Reads data from, and writes data to, the hard disk.
Commons represents a collection of classes used by multiple other components.
How the architecture components interact with each other
The Sequence Diagram below shows how the components interact with each other for the scenario where the user issues the command delete 1.

Each of the four main components (also shown in the diagram above),
- defines its API in an
interfacewith the same name as the Component. - implements its functionality using a concrete
{Component Name}Managerclass (which follows the corresponding APIinterfacementioned in the previous point.
For example, the Logic component defines its API in the Logic.java interface and implements its functionality using the LogicManager.java class which follows the Logic interface. Other components interact with a given component through its interface rather than the concrete class (reason: to prevent outside component’s being coupled to the implementation of a component), as illustrated in the (partial) class diagram below.

The sections below give more details of each component.
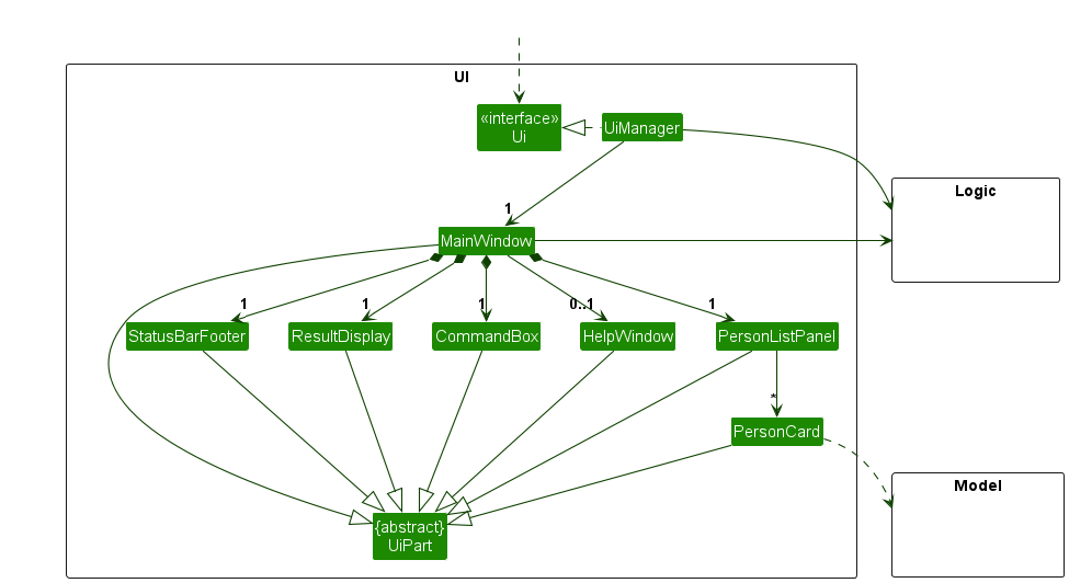
UI component
The API of this component is specified in Ui.java

The UI consists of a MainWindow that is made up of parts e.g.CommandBox, ResultDisplay, PersonListPanel, StatusBarFooter etc. All these, including the MainWindow, inherit from the abstract UiPart class which captures the commonalities between classes that represent parts of the visible GUI.
The UI component uses the JavaFx UI framework. The layout of these UI parts are defined in matching .fxml files that are in the src/main/resources/view folder. For example, the layout of the MainWindow is specified in MainWindow.fxml
The UI component,
- executes user commands using the
Logiccomponent. - listens for changes to
Modeldata so that the UI can be updated with the modified data. - keeps a reference to the
Logiccomponent, because theUIrelies on theLogicto execute commands. - depends on some classes in the
Modelcomponent, as it displaysPersonobject residing in theModel.
Logic component
API : Logic.java
Here’s a (partial) class diagram of the Logic component:

The sequence diagram below illustrates the interactions within the Logic component, taking execute("delete 1") API call as an example.

DeleteCommandParser should end at the destroy marker (X) but due to a limitation of PlantUML, the lifeline continues till the end of diagram.
How the Logic component works:
- When
Logicis called upon to execute a command, it is passed to anAddressBookParserobject which in turn creates a parser that matches the command (e.g.,DeleteCommandParser) and uses it to parse the command. - This results in a
Commandobject (more precisely, an object of one of its subclasses e.g.,DeleteCommand) which is executed by theLogicManager. - The command can communicate with the
Modelwhen it is executed (e.g. to delete a person).
Note that although this is shown as a single step in the diagram above (for simplicity), in the code it can take several interactions (between the command object and theModel) to achieve. - The result of the command execution is encapsulated as a
CommandResultobject which is returned back fromLogic.
Here are the other classes in Logic (omitted from the class diagram above) that are used for parsing a user command:

How the parsing works:
- When called upon to parse a user command, the
AddressBookParserclass creates anXYZCommandParser(XYZis a placeholder for the specific command name e.g.,AddCommandParser) which uses the other classes shown above to parse the user command and create aXYZCommandobject (e.g.,AddCommand) which theAddressBookParserreturns back as aCommandobject. - All
XYZCommandParserclasses (e.g.,AddCommandParser,DeleteCommandParser, …) inherit from theParserinterface so that they can be treated similarly where possible e.g, during testing.
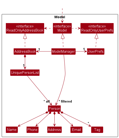
Model component
API : Model.java

The Model component,
- stores the address book data i.e., all
Personobjects (which are contained in aUniquePersonListobject). - stores the currently ‘selected’
Personobjects (e.g., results of a search query) as a separate filtered list which is exposed to outsiders as an unmodifiableObservableList<Person>that can be ‘observed’ e.g. the UI can be bound to this list so that the UI automatically updates when the data in the list change. - stores a
UserPrefobject that represents the user’s preferences. This is exposed to the outside as aReadOnlyUserPrefobjects. - does not depend on any of the other three components (as the
Modelrepresents data entities of the domain, they should make sense on their own without depending on other components)
Tag list in the AddressBook, which Person references. This allows AddressBook to only require one Tag object per unique tag, instead of each Person needing their own Tag objects.
Storage component
API : Storage.java

The Storage component,
- can save both address book data and user preference data in JSON format, and read them back into corresponding objects.
- inherits from both
AddressBookStorageandUserPrefStorage, which means it can be treated as either one (if only the functionality of only one is needed). - depends on some classes in the
Modelcomponent (because theStoragecomponent’s job is to save/retrieve objects that belong to theModel)
Common classes
Classes used by multiple components are in the seedu.taskforge.commons package.
Implementation
This section describes some noteworthy details on how certain features are implemented.
[Proposed] Undo/redo feature
Proposed Implementation
The proposed undo/redo mechanism is facilitated by VersionedAddressBook. It extends AddressBook with an undo/redo history, stored internally as an addressBookStateList and currentStatePointer. Additionally, it implements the following operations:
-
VersionedAddressBook#commit()— Saves the current address book state in its history. -
VersionedAddressBook#undo()— Restores the previous address book state from its history. -
VersionedAddressBook#redo()— Restores a previously undone address book state from its history.
These operations are exposed in the Model interface as Model#commitAddressBook(), Model#undoAddressBook() and Model#redoAddressBook() respectively.
Given below is an example usage scenario and how the undo/redo mechanism behaves at each step.
Step 1. The user launches the application for the first time. The VersionedAddressBook will be initialized with the initial address book state, and the currentStatePointer pointing to that single address book state.

Step 2. The user executes delete 5 command to delete the 5th person in the address book. The delete command calls Model#commitAddressBook(), causing the modified state of the address book after the delete 5 command executes to be saved in the addressBookStateList, and the currentStatePointer is shifted to the newly inserted address book state.

Step 3. The user executes add n/David … to add a new person. The add command also calls Model#commitAddressBook(), causing another modified address book state to be saved into the addressBookStateList.

Model#commitAddressBook(), so the address book state will not be saved into the addressBookStateList.
Step 4. The user now decides that adding the person was a mistake, and decides to undo that action by executing the undo command. The undo command will call Model#undoAddressBook(), which will shift the currentStatePointer once to the left, pointing it to the previous address book state, and restores the address book to that state.

currentStatePointer is at index 0, pointing to the initial AddressBook state, then there are no previous AddressBook states to restore. The undo command uses Model#canUndoAddressBook() to check if this is the case. If so, it will return an error to the user rather
than attempting to perform the undo.
The following sequence diagram shows how an undo operation goes through the Logic component:

UndoCommand should end at the destroy marker (X) but due to a limitation of PlantUML, the lifeline reaches the end of diagram.
Similarly, how an undo operation goes through the Model component is shown below:

The redo command does the opposite — it calls Model#redoAddressBook(), which shifts the currentStatePointer once to the right, pointing to the previously undone state, and restores the address book to that state.
currentStatePointer is at index addressBookStateList.size() - 1, pointing to the latest address book state, then there are no undone AddressBook states to restore. The redo command uses Model#canRedoAddressBook() to check if this is the case. If so, it will return an error to the user rather than attempting to perform the redo.
Step 5. The user then decides to execute the command list. Commands that do not modify the address book, such as list, will usually not call Model#commitAddressBook(), Model#undoAddressBook() or Model#redoAddressBook(). Thus, the addressBookStateList remains unchanged.

Step 6. The user executes clear, which calls Model#commitAddressBook(). Since the currentStatePointer is not pointing at the end of the addressBookStateList, all address book states after the currentStatePointer will be purged. Reason: It no longer makes sense to redo the add n/David … command. This is the behavior that most modern desktop applications follow.

The following activity diagram summarizes what happens when a user executes a new command:

Design considerations:
Aspect: How undo & redo executes:
-
Alternative 1 (current choice): Saves the entire address book.
- Pros: Easy to implement.
- Cons: May have performance issues in terms of memory usage.
-
Alternative 2: Individual command knows how to undo/redo by
itself.
- Pros: Will use less memory (e.g. for
delete, just save the person being deleted). - Cons: We must ensure that the implementation of each individual command are correct.
- Pros: Will use less memory (e.g. for
{more aspects and alternatives to be added}
Project management feature (project add, project delete, project list, project assign, project unassign)
TaskForge supports project management using three commands:
project addproject deleteproject listproject assignproject unassign
Implementation overview
-
Model layer
-
UniqueProjectListstores globally unique project entries. -
AddressBookexposes project operations through methods such ashasProject,addProject,setProject,removeProject,cascadeRemoveProjectFromPersons, andgetProjectList.
-
-
Logic layer
-
AddProjectCommandadds a new project entry to the global UniqueProjectList. -
DeleteProjectCommandremoves a project entry from the list by the index. -
ListProjectCommandshows all project entries in the list. -
AssignProjectCommandassigns project from the global UniqueProjectList to a person -
UnassignProjectCommandunassigns project from a person -
AddressBookParserroutesproject add,project delete,project list,project assign, andproject unassignto their corresponding command parsers/commands.
-
-
Storage layer
-
JsonSerializableAddressBookpersists project entries in theprojectsJSON array. - During deserialization, projects are restored into the model so project entries persist across application restarts.
-
Validation behavior in commands related to person class
When a user adds or edits a person including changing project, each value must be checked to see whether they are already exist in the global project list:
-
AddCommandvalidates each project viamodel.hasProject(project)before adding the person. -
EditCommandvalidates each edited project viamodel.hasProject(project)before committing changes. - If any tag is missing, command execution fails with
MESSAGE_PROJECT_NOT_FOUND.
This ensures a person can only be assigned to valid existing projects.
Task management feature (task add, task delete,task view)
TaskForge supports task management through the parent command task with two subcommands:
task add INDEX -n TASK_NAMEtask delete INDEX -i TASK_INDEXtask view INDEX
Implementation overview
-
Command structure
-
TaskCommandis the abstract base for task-related commands and defines the top-level command wordtask. -
AddTaskCommandhandles adding one or more tasks to a person. -
DeleteTaskCommandhandles deleting one or more tasks from a person by local task index. -
ViewTasksCommandhandles viewing all tasks assigned to a person.
-
-
Parser flow
-
AddressBookParser#parseCommandroutes top-leveltaskinput toAddressBookParser#handleTask. -
handleTaskextracts the task subcommand and dispatches as follows:-
add->AddTaskCommandParser -
delete->DeleteTaskCommandParser -
view->ViewTasksCommandParser
-
- Unknown or missing task subcommands throw a
ParseExceptionwithTaskCommand.MESSAGE_USAGE.
-
-
Input parsing details
-
AddTaskCommandParserparses the preamble as the target personINDEXand parses task names from repeated-nprefixes. -
DeleteTaskCommandParserparses the preamble as the target personINDEXand parses task indexes from repeated-iprefixes. -
ViewTasksCommandParserparses the preamble as the target personINDEX. - If no task payload is provided (e.g.,
task add 1ortask delete 1), parsing fails with the correspondingMESSAGE_NOT_EDITED. - Similarly, if an empty task name or task index is provided (e.g.,
task add 1 -nortask delete 1 -i), parsing fails with the correspondingMESSAGE_NOT_EDITED.
-
-
Execution behavior and validation
- All task commands resolve the target person from
model.getFilteredPersonList()using the supplied personINDEX. - If the person index is invalid, execution fails with
Messages.MESSAGE_INVALID_PERSON_DISPLAYED_INDEXor the command-specific invalid index message. -
AddTaskCommandappends tasks to the person’s current task list and rejects duplicates viaMESSAGE_DUPLICATE_TASK. -
DeleteTaskCommandresolves each local task index from the selected person’s task list and throwsMESSAGE_INDEX_OUT_OF_BOUNDif any task index is invalid. -
ViewTasksCommandretrieves the selected person’s task list and displays all tasks assigned to that person in the result box. - If the selected person has no assigned tasks,
ViewTasksCommandreturns a message indicating that the person has no tasks. - On success,
AddTaskCommandandDeleteTaskCommandupdate the person in the model and refresh the filtered person list, whileViewTasksCommandonly returns the viewing result without modifying model data.
- All task commands resolve the target person from
[Proposed] Data archiving
{Explain here how the data archiving feature will be implemented}
Documentation, logging, testing, configuration, dev-ops
Appendix: Requirements
Product scope
Target user profile:
- Has a need to manage a significant number of team members and their task assignments (mainly project managers)
- Prefer desktop apps over other types
- Can type fast
- Prefers keyboard-driven workflows over traditional GUI-heavy tools
- Example: Tech lead and project managers who prefer efficient keyboard-driven workflows, comfortable working with CLI commands and need to manage multiple projects and team members regularly.
Value proposition: manage tasks and projects more efficiently with keyboard-based interaction rather than GUI. This project management system supports dynamic task tracking and human resource management.
User stories
Priorities: High (must have) - * * *, Medium (nice to have) - * *, Low (unlikely to have) - *
| Priority | As a … | I want to … | So that I can… |
|---|---|---|---|
* * * |
user | add a contact | keep track of project members. |
* * * |
user | delete a contact | remove outdated information or remove a member from the project. |
* * * |
user | add a project | keep track of projects. |
* * * |
user | remove a project | remove completed or discarded project. |
* * * |
user | assign a project to a contact | assign member to the project |
* * * |
user | unassign a project from a contact | remove members from a project |
* * * |
user | add tasks to contact | clearly know about their responsibilities |
* * * |
user | delete tasks from a contact | easily remove tasks that is falsely assigned to the contact or has been done |
* * * |
user | view all contacts | see all the project members contacts |
* * * |
user | view all projects | easily have an overview of all projects |
* * * |
user | view all tasks assigned to the contact | see all the tasks assigned to a contact |
{More to be added}
Use cases
(For all use cases below, the System is the TaskForge and the Actor is the user, unless specified otherwise)
Use case: UC01 Add a contact
Guarantees
- The new contact specified will be added to TaskForge if the command parameters are valid.
- The new contact will not be added to TaskForge if there is a missing or invalid parameter needed for the contact.
MSS
- User enters the command in the input to add a new contact.
- TaskForge displays a success message in the reply dialog.
-
TaskForge displays the new contact in the contact list.
Use case ends.
Extensions
-
1a. TaskForge detects incorrect command input.
- 1a1. TaskForge displays an error message on the invalid parameter.
- 1a2. User enters the command again.
-
Steps 1a1-1a2 are repeated until the command entered is valid.
Use case resumes at step 2. Use case ends.
Use case: UC02 Add a project to a contact
Guarantees
- The new project will be successfully added to the specified contact when the command is valid.
- The new project will not be added to non-existing or invalid contact.
MSS
- User requests to view all contacts.
- TaskForge displays the list of contacts.
- User requests to add a project to a contact.
- TaskForge checks the existence of the contact.
-
TaskForge adds a project to a contact and displays success message.
Use case ends.
Extensions
- 1a. TaskForge detects invalid command input.
- 1a1. TaskForge displays an error message.
- 1a2. User enters the command again.
- Steps 1a1-1a2 are repeated until the input entered are valid.
Use case resumes from step 2.
- 2a. TaskForge could not find the mentioned contact.
- 2a1. TaskForge displays an error message.
- 2a2. User enters the command again.
- Steps 2a1-2a2 are repeated until the input entered are valid.
Use case resumes from step 2.
Use case: UC03 Delete a task from a contact
Guarantees
- The task is deleted from the contact if successful.
- The task is not deleted if there is missing information or invalid input.
MSS
- User requests for a list of all tasks assigned to the contact.
- TaskForge displays the tasks assigned to the selected contact.
- User requests to delete the selected task.
-
TaskForge deletes the task and shows a confirmation message.
Use case ends.
Extensions
- 1a. Contact does not exist.
- 1a1. TaskForge shows an error message.
- 1a2. User enters new input.
- Steps 1a1-1a2 are repeated until the input entered are valid.
Use case ends.
- 2a. Task does not exist.
- 2a1. TaskForge shows an error message.
- 2a2. User enters new input.
-
Steps 2a1-2a2 are repeated until the input entered are valid.
- Use case ends.
Use case: UC04 View all contacts
MSS
- User request to view all contacts.
-
TaskForge return the list with all contacts.
Use case ends.
Extensions
- 1a. TaskForge detects error in CLI command.
- 1a1. TaskForge returns the error message.
- 1a2. User input another command.
- Steps 1a1 - 1a2 are repeated until the command is correct.
Use case ends.
Use case: UC05 View all tasks assigned to a contact
Guarantees
- The tasks assigned to the selected contact are displayed if the input is valid.
- No data is modified during this operation.
MSS
- User requests to view all contacts.
- TaskForge displays the list of contacts.
- User requests to view all tasks assigned to a contact.
-
TaskForge displays all tasks assigned to the selected contact.
Use case ends.
Extensions
- 3a. The specified contact index is invalid.
- 3a1. TaskForge displays an error message.
-
3a2. User enters a valid command again.
Use case resumes at step 4.
- 3b. The selected contact has no assigned tasks.
-
3b1. TaskForge displays a message indicating that the contact has no tasks.
Use case ends.
-
{More to be added}
Non-Functional Requirements
Usability
- A user with above average typing speed for regular English text (i.e. not code, not system admin commands) should be able to accomplish most of the tasks faster using commands than using the mouse.
- A user should be able to use the app without mouse / button interactions.
- The GUI should display correctly without resolution-related issues on screen resolutions 1920×1080 and higher with 100% and 125% screen scaling. The system should remain usable (all functions accessible even if the layout is not optimal) on resolutions 1280×720 and higher with 150% screen scaling.
- The product should be for a single user.
Technical
- The product should work on any mainstream OS as long as it has Java 17.
- The product should not depend on external remote servers.
Constraints
- The product needs to be developed in a breadth-first incremental manner over the project duration.
Data
- All data is stored locally in a human editable file.
- The product should not use a Database management system to store data.
Process
- Every PR need to pass the CI and page deployment checks before merging.
- The product should be packaged into 1 JAR file only.
Portability
- The app should run without requiring any installation (excepting for Java 17 installation).
Performance
- The system should respond to user commands within 5 seconds under normal usage conditions.
- Starting the application requires less than 5 seconds.
Capacity
- The system should be able to handle at least 100 contacts and 1000 tasks without noticeable performance degradation.
- The product JAR/ZIP file should be at maximum 100MB and each document should be at maximum 15MB.
Security
- The system should store user data locally and should not transmit information over a network.
Robustness
- The system should handle invalid user inputs gracefully, displaying appropriate error messages instead of crashing.
Testability
- The system should support automated unit tests and integration tests to verify system functionality.
Reliability
- The system should not lose stored data during normal operation.
- The system should not corrupt data on unexpected shutdown.
Maintainability
- The code should follow good Object-Oriented Programming principles.
- The code should maintain a good approach in coding standard.
- The developer guide and user guide should be PDF-friendly.
Glossary
- Contact: A person who is involved in a project and can be assigned tasks
- Task: A unit of project that needs to be completed by a contact
- Project: A collection of tasks and contacts organized to achieve a specific goal
- GUI: Graphical user interface of the application
- Mainstream OS: Mainstream OS stands for Mainstream Operating System which include MacOS, Linux and Windows
- PR: Pull request in Github
- CLI: A command line interface (CLI) is a text-based interface where you can input commands that interact with a computer’s operating system.
- User: Project managers and team leaders who preferred CLI
- JAR: Java ARchive, a file format to run java program
- ZIP: a file format to compress one or more files into 1 single file
- CI: Continuous Integration which is a software development practice in which code changes are frequently integrated into a shared repository and automatically built and tested to detect issues early
- Page deployment: The product website page that is being deployed on Github
- Unit test: A testing method to test units of code
- Integration test: A software testing phase where individual units or modules are combined and tested as a group to verify they function correctly together
- Command: A text instruction entered by the user in the CLI to perform a specific operation in the system
- Command parameters: Parameters that are part of a command to specify information
- Remote servers: A computer located elsewhere that stores data, hosts applications, or processes tasks, accessible over a network or the Internet
- Breadth-first Incremental manner: A development strategy where small portions of functionality are added across the whole system step by step, instead of completing one feature fully before starting another
Appendix: Instructions for manual testing
Given below are instructions to test the app manually.
Launch and shutdown
-
Initial launch
-
Download the jar file and copy into an empty folder
-
Double-click the jar file Expected: Shows the GUI with a set of sample contacts. The window size may not be optimum.
-
-
Saving window preferences
-
Resize the window to an optimum size. Move the window to a different location. Close the window.
-
Re-launch the app by double-clicking the jar file.
Expected: The most recent window size and location is retained.
-
-
{ more test cases … }
Deleting a person
-
Deleting a person while all persons are being shown
-
Prerequisites: List all persons using the
listcommand. Multiple persons in the list. -
Test case:
delete 1
Expected: First contact is deleted from the list. Details of the deleted contact shown in the status message. Timestamp in the status bar is updated. -
Test case:
delete 0
Expected: No person is deleted. Error details shown in the status message. Status bar remains the same. -
Other incorrect delete commands to try:
delete,delete x,...(where x is larger than the list size)
Expected: Similar to previous.
-
-
{ more test cases … }
Saving data
-
Dealing with missing/corrupted data files
- {explain how to simulate a missing/corrupted file, and the expected behavior}
-
{ more test cases … }